
A week ago, Prince Harry and his wife, Dutchess Meghan Markle gave an interview to Oprah that brought to life the underlying racism of the British monarchy. It personally was not a surprise to me as racism was akin to the development of the British Empire. You can say no, it was all about greed and power, but at the end of the day, racism helped the British colonize the world – don’t argue with me. Most know little of the lineage of the royal family since during the First World War, the family decided to cut ties with their ancestral German roots simply by changing their last name from Saxe-Coburg and Gotha to Windsor. However, those very German roots created the foundation for the modern monarchy we know today and other famous royals around Europe with a dash of Moor. And who were the Moors? The Moors were North African Muslims whom were a part of the Mauri Berber tribe. They inhabited the land of Mauretania, modern day Morocco and Algeria. During the Middle Ages the Moors conquered many places in Europe, leaving their influence for years to come.

Way before Meghan Markle came into the royal family, the royal bloodline was already introduced to African DNA. The bloodline was introduced by Queen Charlotte who was somewhat of mixed race (a small percent of African as there were many generations in between), carrying the Moorish DNA of her Portuguese ancestors. Queen Charlotte was born Sophia Charlotte in 1744 in a small north German duchy in the Holy Roman Empire named the Duchy of Mecklenburg-Strelitz. What is a duchy? A duchy is considered a small medieval town, something like a fiefdom, ruled over by a Duke or Duchess and in this case which happened to be Charlotte’s mother and father. Her upbringing was that of a girl growing up in the country, receiving a mediocre education, focusing on household management and religion – not that of a British royal.

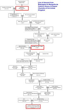
Charlotte was directly descended from Margarita de Castro y Sousa, a Black branch of the Portuguese royal house. Her ancestry also traced back to Martin Alfonso de Sousa Chichorro, the illegitimate son of King Alfonso of Portugal and his Moorish mistress, Oruana/Madragana. Most of her African Islamic ancestry was from Martin Alfonso’s de Sousa wife, Ines de Valladares.

She was introduced to King George III on their wedding day on September 1761, being chosen as his suitor because of her being raised in an insignificant small duchy in another country, therefore not being interested in politics and British affairs. On the day of her wedding Queen Charlotte spoke very little English and quickly had to learn, speaking with a very thick German accent. The King and Queen would go on to have 15 children together, with two only reaching adulthood. An important fact to note is that King George never had a mistress which was very unusual for a royal in those days… or maybe even these days 👀. The only issue that Queen Charlotte had with her union was her mother in law, Princess Augusta. Augusta required strict social etiquette and appointed many of Charlotte’s staff, among whom several were expected to report to Augusta about Charlotte’s behavior. The Royal family spent much of their time at the Queen’s Lodge at Windsor, opposite Windsor Castle (where the modern British royals got their last name from). A fun note is that Queen Charlotte appears in Brigerton as the Queen who enjoys throwing parties, introducing possible suitors for ladies in waiting. The King and Queen enjoyed music with German taste, enjoying the music of George Frideric Handel and Wolfgang Amadeus Mozart.

Queen Charlotte was an amateur botanist who took a great interest in Kew Gardens. In an age of discovery, when such travelers and explorers were constantly bringing home new species and varieties of plants from the New World, her collections were greatly enriched and expanded. Her interest in botany led to the South African flower, the Bird of Paradise, being named Strelitzia reginae in her honor. The queen founded orphanages and, in 1809, became the patron (providing new funding) of the General Lying-in Hospital, a hospital for expectant mothers. It was subsequently renamed as the Queen’s Hospital, and is today the Queen Charlotte’s and Chelsea Hospital. The education of women was of great importance to her, and she ensured that her daughters were better educated than was usual for young women of the day; however, she also insisted that her daughters live restricted lives close to their mother, and she refused to allow them to marry until they were well-advanced in years. Queen Charlotte was also close friends with the infamous Marie Antoinette of France, whom she never met in person. They had similar interests and Marie confided in Charlotte at the outbreak of the French Revolution, scared for her life. Charlotte had organized apartments to be prepared and ready for the refugee royal family of France to occupy. She was greatly distraught when she heard the news that the King and Queen of France had been executed.

Charlotte did have some influence on political affairs through the King. Her influence was discreet and indirect. She used her closeness with George III to keep herself informed and to make recommendations for offices. In 1765, the King encountered his first bout of mental illness. As the King gradually deteriorated mentally, the Queen’s personality altered: she developed a terrible temper, sank into depression, and no longer enjoyed appearing in public, not even at the musical concerts she had so loved; and her relationships with her adult children became strained. King George illness got worse as he got older. It is now thought that his illness was porphyria. This illness was also common in other royals before and after him, most likely due to the inner breeding of the royals at the time. It is a condition that develops due to genetic defects in the DNA of the individual.

In 1818, the Queen passed away, and is now the second longest royal consort in history after the modern day Duke of Edinburgh, spending 57 years and 70 days in royal service. At the Queen’s death, her eldest son, the Prince Regent, claimed Charlotte’s jewels, but the rest of her property was sold at auction from May to August 1819. Her clothes, furniture, and even her snuff were sold. It is highly unlikely that her husband ever knew of her death. He died blind, deaf, lame and insane 14 months later after her death.
Her namesake is carried on in various places around the world. Here is a list of some places that were named after Queen Charlotte:
- The Queen Charlotte Islands in British Columbia, Canada
- The Queen Charlotte Channel in Vancouver, Canada
- Queen Charlotte Sound in New Zealand
- Charlottesville, Virginia
- Charlotte, North Carolina
- Port Charlotte, Florida
- Queen Charlotte’s and Chelsea Hospital in London, England
- Queen Charlotte’s Ball, an annual English debutante event
- Rutgers University in New Jersey, was chartered in 1766 as Queen’s College, in reference to Queen Charlotte. The Old Queens building at Rutgers retains the Queen’s name.
Along with tracing Queen Charlotte’s DNA to the Black Portuguese Royal line, there are other examples that help support the Queen’s mixed race. During the War of 1812, while the Queen was still on the throne, Sir Alexander Cochrane, a Vice Admiral of the British Navy, campaigned to enlist enslaved American blacks to join the British side of the war by stating the “Queen of England is a Negro woman”, causing the largest emancipation before the end of the Civil War. More than 4,000 enslaved blacks joined the British side of the war, leaving behind their American masters.

Another example can be dissected from a poem written for her wedding to George III:
Descended from the warlike Vandal race,
She still preserves that title in her face.
Tho’ shone their triumphs o’er Numidia’s plain,
And Alusian fields their name retain;
They but subdued the southern world with arms,
She conquers still with her triumphant charms,
O! born for rule, – to whose victorious brow
The greatest monarch of the north must bow.
As you see I have bold the areas that suggest Queen Charlotte’s race.
“Warlike Vandal Race” – this could refer to her Germanic roots OR her African roots which was, due to its non-christian, islamic ties.
If you google Vandal Race you get the following:
The Vandals were a “barbarian” Germanic people who sacked Rome, battled the Huns and the Goths, and founded a kingdom in North Africa that flourished for about a century until it succumbed to an invasion force from the Byzantine Empire in A.D. 534. 🧐🤔
“Numidia’s plain” – Numidia was an ancient kingdom of North West Africa. See the link in sources below.
“Subdued the southern world with arms” – The British and other European countries that overpowered African tribes and nations in the south(Africa) with gunpowder.
“Monarch of the north” – King George III in the north in Great Britain.
Interesting right? There is something that is not being outwardly shared here…

Also note, Queen Charlotte and George III’s son was Prince Edward, Duke of Kent and Strathearn who only had one child who would eventually become Queen Victoria, the longest reigning British queen in history after the current Queen Elizabeth II.

So, more than likely the British royal family has 0.00034% African blood in them. BUT they still have the DNA of the race which they proudly claim to have ruled over as a “lesser race”- Nigeria, Ghana, Egypt, South Africa, etc. Like I said, I am not going to debate it. In essence, the royal family is worried about something that they also have a little of themselves. They are not fully free of the African blood which they try to avoid. What modern day royals, historians, and common folk neglect to address is the African ties which developed Europe back in the Middle Ages which proceeds that by this time in life, everyone probably has a little African in them whether they like it or not 🌚. There is no such thing as a fully bred white/caucasian person – from the caucasus mountains that lies between the Eurasian and Arabian plates (interesting). I don’t think that exists in 2021 or anytime after it 😌 so why don’t we as humans accept everyone as no better than the next human? Why must there be a hierarchy of importance? I just don’t get it. Humans should not be ranked, rather treated equally.
Sources:
https://en.wikipedia.org/wiki/Duchy_of_Mecklenburg-Strelitz
https://en.wikipedia.org/wiki/Numidia
https://www.pbs.org/wgbh/pages/frontline/shows/secret/famous/royalfamily.html